Zum Inhalt
NEU: Events vieler Veranstalter direkt auf R4F buchen. Bequem und einfach. Jetzt buchen

Schraube Federbein GSXR 600 L0 abgerissen

Fahrwerk, Tuning, Reifen, Tips&Tricks,...

Moderatoren: as, Chris

  • businesskasper Offline
  • Beiträge: 912
  • Registriert: Samstag 23. Juni 2018, 14:36
  • Motorrad: XT660 R wie Racing

Schraube Federbein GSXR 600 L0 abgerissen

Kontaktdaten:

Beitrag von businesskasper »

Servus,

nachdem ich mein frisch gewartetes Fahrwerk wieder in meine Suzanne gesteckt hatte, waren noch ein paar Schrauben auf Drehmoment zu bringen. Unter anderem die Schraube, die das Federbein oben am Heck fixiert. Laut meinem WHB sollen da 115Nm drauf. Nun gut, den großen Drehmomentschlüssel ausgepackt und auf 115Nm feinjustiert, auf der linken Seite mit einem Ringschlüssel gegen halten. Geklackt hat es dann auch irgendwann als die Schraube abgerissen ist. Daher frag ich dann mal lieber nach:
So rein vom Bauchgefühl her hätte ich gesagt, 80Nm sind mehr als ausreichend. Am unteren Ende vom Federbein ist alles eher so in dem Bereich unter 50Nm. Müssen da wirklich 115Nm drauf?
  • Benutzeravatar
  • 3._#34 Offline
  • Beiträge: 3446
  • Registriert: Sonntag 21. März 2004, 16:02

Re: Schraube Federbein GSXR 600 L0 abgerissen

Kontaktdaten:

Beitrag von 3._#34 »

Bist du sicher, dass die Schraube am Auge 115Nm bekommt und nicht die Befestigung der Aufnahmegabel?
Ganz schön wird's zum Glück nie.
  • businesskasper Offline
  • Beiträge: 912
  • Registriert: Samstag 23. Juni 2018, 14:36
  • Motorrad: XT660 R wie Racing

Re: Schraube Federbein GSXR 600 L0 abgerissen

Kontaktdaten:

Beitrag von businesskasper »

IMG-20230219-WA0016.jpg
Sorry, für die miese Qualität, aber ich nutze mein Handy eher nicht zum fotografieren.
  • businesskasper Offline
  • Beiträge: 912
  • Registriert: Samstag 23. Juni 2018, 14:36
  • Motorrad: XT660 R wie Racing

Re: Schraube Federbein GSXR 600 L0 abgerissen

Kontaktdaten:

Beitrag von businesskasper »

Wenn ich mir das Bild so anschaue, ist es wahrscheinlich eher eine "Shock Absorber Nut", die 50Nm da klingen irgendwie sinnvoll.
  • Benutzeravatar
  • 3._#34 Offline
  • Beiträge: 3446
  • Registriert: Sonntag 21. März 2004, 16:02

Re: Schraube Federbein GSXR 600 L0 abgerissen

Kontaktdaten:

Beitrag von 3._#34 »

Steht doch auch da: upper bracket holder nut.
Das ist die Mutter für die Gabel am Rahmen. Da sind 115Nm auch angebracht
Ganz schön wird's zum Glück nie.
  • businesskasper Offline
  • Beiträge: 912
  • Registriert: Samstag 23. Juni 2018, 14:36
  • Motorrad: XT660 R wie Racing

Re: Schraube Federbein GSXR 600 L0 abgerissen

Kontaktdaten:

Beitrag von businesskasper »

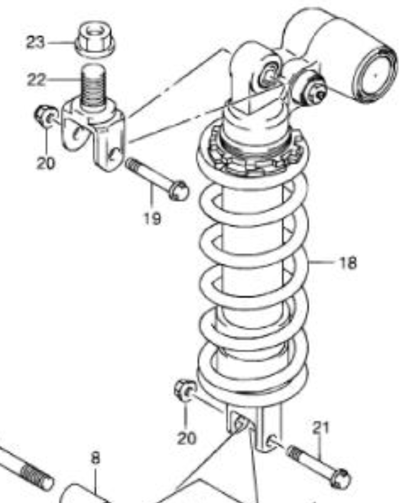
Screenshot_20230219_202035.png
Also Nr. 19 ist mir gerissen, beim Versuch da 115Nm drauf zu geben, die sollte also 50Nm kriegen. Nr. 23. wird dann die mit den 115Nm sein. So versteh ich dich jetzt.
  • Benutzeravatar
  • 3._#34 Offline
  • Beiträge: 3446
  • Registriert: Sonntag 21. März 2004, 16:02

Re: Schraube Federbein GSXR 600 L0 abgerissen

Kontaktdaten:

Beitrag von 3._#34 »

Ja. 50Nm sind ausreichend. Aber bitte unter Last anziehen.
Ganz schön wird's zum Glück nie.
  • businesskasper Offline
  • Beiträge: 912
  • Registriert: Samstag 23. Juni 2018, 14:36
  • Motorrad: XT660 R wie Racing

Re: Schraube Federbein GSXR 600 L0 abgerissen

Kontaktdaten:

Beitrag von businesskasper »

Danke.
  • chris9 Offline
  • Beiträge: 858
  • Registriert: Montag 12. Februar 2018, 08:34

Re: Schraube Federbein GSXR 600 L0 abgerissen

Kontaktdaten:

Beitrag von chris9 »

Im Handbuch steht bestimmt auch eine kleine Mini Tabelle für allgemeine Anzugmomente.
Die ist so klein das man die Auswendig lernen kann.
Oder aus der Erinnerung heraus zumindest stutzig wird bei 115Nm für M10.
  • businesskasper Offline
  • Beiträge: 912
  • Registriert: Samstag 23. Juni 2018, 14:36
  • Motorrad: XT660 R wie Racing

Re: Schraube Federbein GSXR 600 L0 abgerissen

Kontaktdaten:

Beitrag von businesskasper »

Ich hab kein Handbuch zu dem Ding. Stutzig geworden bin ich in der Tat, als da bei M10 115Nm drauf sollten. Aber wer bin ich, dass ich japanische Ingenieurskunst anzweifle. Am Ende ist das wieder so ein Ding von: Hätteste mal die eine Seite zu Ende gelesen und dich nicht auf dein mittelklassiches Englisch verlassen.
Antworten